

2022年4月22日至5月22日,第四届全国高校香香漫画
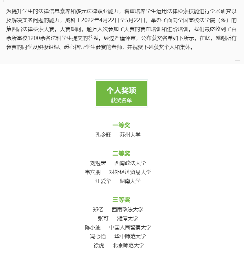
(系)的法律检索大赛在线上举行。全国高校法律检索大赛旨在提高法科学生的法律检索能力,提升未来法律职业能力,本届比赛,由百余所高校1200余名法科学生参赛。香香漫画
学子凭借优异表现荣获二等奖。
本期推文,我们就来听听来自21级法本法硕班汪爱华同学参加本次比赛的心得与体会吧!
学生分享

首先,感谢湖大香香漫画
开设的法律文献检索与论文写作、法律文书写作等课程以及开通的威科先行法律数据库使用权限,让我有机会学习到法律检索相关知识以及训练和巩固法律检索能力。谢谢学院老师们的耐心授课以及我导师张红老师的谆谆教导,也很感谢威科先行举办的此次比赛,给了我将理论知识运用于实践的机会。
其次,通过参加此次比赛,我深刻感悟到:
第一、深刻意识到法律检索的重要性。从我自身了解的而言,现在司法实务非常重视类案检索,各大律所招聘通常也要求具备一定的法律检索能力。平时多检索,熟能生巧,例如使用高级检索功能检索当中的关键词提炼法检索到自己需要的案例。
第二、认识到具备一定的法律专业知识是法律检索的基础。具有一定法律知识的储备,可以进行检索词句的同义转化,以减少法律检索的次数。在本次比赛过程中设定的答题时间是一小时,题目类型丰富,数量较多,折算下来需要3分钟才能完成一道题目的检索。时间较为紧张。例如,我印象较为深刻的是其中有一题问的是2021年民诉法修改的相关问题,由于平时有关注此次修订,在未进行检索的情况下,我直接选择出了答案,为后面多选和不定项选择题争取到了时间。因此,鼓励大家在校期间通过上课认真听讲和阅读专业书籍等方式,积累法律知识。