
本文发表于《湖湘法学评论》2023年第2期(总第8期)“学术专栏”栏目
【作者】史一舒,法学博士,首都经济贸易大学香香漫画
讲师
【摘要】生态环境损害赔偿诉讼是我国环境司法的新事物,在司法理念和实践上,要特别重视并处理好能动性与谦抑性的辩证关系。环境司法能动性因应“市场失灵”与“政府失灵”双重困境,而环境司法谦抑性则是环境司法权适度扩张后,尊重环境行政权积极行使、恪守司法权行使的原则与底线。生态环境损害赔偿责任特殊的防御属性意味着当行政机关“风险预防不能”时,法院需要积极主动地实施预防性、填补性程序措施。生态环境损害赔偿司法能动性体现为“实体利益调整型”和“技术(程序)调整型”两种模式。现阶段,我国应以特色案例指导制度为代表的“实体谦抑”方式为基础,并辅之以程序为取向的司法审查、预防性程序的适用等“程序能动”方式,以寻求程序正义与实体正义间的相对平衡与协调,并实现对环境保护中各种“左和右”错误倾向的司法校正。
【关键词】环境司法;生态环境损害;能动性;谦抑性
一、瓶颈:生态环境利益扩展与调整机制失灵
2018年5 月18日,习近平总书记在全国生态环境保护大会上强调,目前我国生态文明建设已进入“提供更多优质生态产品以满足人民日益增长的优美生态环境需要的攻坚期”,彰显出国家基 于生态环境价值破坏提出的生态利益诉求已提高至对精神层面的更高需求。传统法律框架内“公民 基本权利保障”“维护社会公共秩序”“维护私主体合法权益”,以及环境法发展早期的“无害” 或“害轻”已无法完全适应人们对持续提高生活品质的迫切需求。 环境司法是国家生态环境治理的重要组成部分,近年来其在发展进程中突出强调的“绿色司法”“环境司法专门化”“鼓励环 保组织依法开展环境公益诉讼”“法院与检察机关、行政机关的联动”等,均潜移默化地影响着当代环境法治的运行轨迹和进化趋势,并使生态环境治理的运作模式呈现“多元主体互助、多种方式整合、多维诉讼并举、保护弱者利益”的整体性态势。这与生态价值充分实现和生态功能全面优化的“优美”生态环境相互呼应,更是当下中国社会发展部署中对公众利益保障与普遍社会需求之间 关系的法律层面回应。2016 年,《最高人民法院关于充分发挥审判职能作用为推进生态文明建设与 绿色发展提供司法服务和保障的意见》(以下简称《生态文明司法保障意见》)中提出公益诉讼案 件审理须以审判规律为基本前提,“适度强化能动司法,创新审理方法和裁判方式”,意味着我国环境司法将从“事后填补型”向“事前修复型”迈进。生态修复强调生态系统的完整性和稳定性,既要弥补已产生的损害,使生态系统在科学技术范围内“恢复原状”,又要对有损害可能的行为进行事先预防和保护, 维持自然生态系统的永续存在和可持续利用。我国环境司法的发展路径呈现“民事损害救济—环境损害赔偿—环境公益诉讼—生态损害赔偿”的利益扩张与综合发展趋势,客观上要求司法理念和方式要积极适应生态文明建设的需要。
截至2019年6月31日,近五年各级人民法院共受理各类环境资源一审案件108 万余件,审结103万余件,全国共有环境资源专门性审判机构1201个,其中环境资源审判庭352个,合议庭779个, 巡回法庭 70 个,其中15 个高级人民法院实行“二合一”或“三合一”归口审理模式。并且,部分法院通过创新适用“补种复绿”“增殖放流”“劳务代偿”等新型责任承担方式,确保生态环 境的及时全面修复完善,依法维护人民群众在健康、舒适、优美生态环境中生存发展的权利。随着2019年6月《最高人民法院关于审理生态环境损害赔偿案件的若干规定(试行)》(以下简称《生态损害赔偿司法解释》)的发布,我国法院创新赔偿协议司法确认程序、发布环境诉讼禁令、加大专家有效参与审判的力度, 注重生态损害赔偿诉讼与环境公益诉讼程序的有序对接, 将“绿色司法” 中生态修复型司法理念推至前所未有的高度。此时环境司法已不单单具有消极、被动的属性,而更具备积极、主动的行为模式。但与此同时, 与司法能动对应的司法谦抑问题开始受到进一步的关注。一方面, 司法谦抑是树立司法权威的必要保证, 司法“有所不为方能有所作为”;另一方面, 当代“行政国家”运作中产生的“官僚主义泛滥”和“极权主义行政行为”无法处理不确定环境风险带来的多维度生态难题,法院的创造性司法过程为生态价值的重新确认提供可能。在司法谦抑与司法能动协调境遇中,由于社会发展水平与法治发展阶段的约束,我国现阶段环境司法能动是有限、有边界、有条件的能动,同时环境司法需要能动并不意味着司法能动可代替司法谦抑。司法谦抑性是司法能动性的前提和基本条件,是环境司法运行应当恪守的准则和底线。如果司法不顾案件事实与法律规定,忽视普遍正义与特殊正义的平衡,在任何情形下都一味追求能动,其结果只会颠覆司法的本性,使司法完全沦为利益工具。能动性与谦抑性均为环境司法所必需,环境司法能动的界限是本文要解决的核心问题。
环境司法能动性在“市场失灵”与“政府失灵”的双重背景下尤为突显,一定程度上是对此二种失灵的司法补救。“市场失灵”与“政府失灵”是市场经济不可避免的普遍存在,但在环境问题上表现尤为突出。近年来尤其表现为生态环境保护政策法律实施忽左忽右,既有消极被动不作为,也有不当能动乱作为。例如,一个数千元的污染损害赔偿诉讼请求,损害鉴定的费用竟高达数十万元,使司法陷入困境。一方面“企业污染、公众受害、政府买单”有蔓延之势,这是环境保护中“右”的倾向;另一方面,一些地方“绿左”盛行, 环境执法“一刀切”,为追求环保政绩搞“无猪县”“无鸡村”,环保产业“绿色大跃进”,打着绿色旗号圈地圈钱。究其原因,其一,“市场失灵”是环境问题长期存在的首要原因,环境问题具有高度科技关联性与系统性的特点。在时间维度上,环境侵害具有长期性、潜伏性和不可逆性,“任何被忽略的不确定的科技风险都可能对环境造成致命打击”;在空间维度上,环境侵害涉及跨区域和跨介质层面,并关涉污染物质相互迁移、影响与转化问题,因此环境问题在本质上是难以孤立、不可分割的。而“负外部性”是经济分析中环境污染和生态破坏的重要成因,加之生态环境具有非排他性、无偿性的公共品属性,导致公共品遭到滥用的“公地悲剧”及无偿享有公共品利益的“搭便车”现象。当前我国试图在生态修复市场化“企企合作”中加强企业市场地位,将“谁污染、谁治理”转向“谁污染、谁付费、第三方修复”。不过,由于市场监督管理不畅与责任界定不清、相关行业专业化程度较低,生态修复远未达到预期效果。经济学家庇古曾提出,通过对负外部性行为征税或收费等“命令—控制”型政府适当干预的行政管理方式有效克服市场失灵弊端。其二,以环境规制为主的传统环境管理机制已难以解决生态环境保护政府失灵和市场失灵的困局,形成企业污染、公众受害、政府买单的环境非正义格局。生态环境损害具有复合性及损害价值的难以估算性,传统秩序行政所主张的“经验法则”已无法应对瞬息变幻的潜在环境风险,损害担责、排污收费、排污许可等强制型环境法律原则和制度频出应用失衡和规制失衡的问题,立在行政机关面前的是一块“未知之幕”,如果不采取规范措施则有可能导致不可逆危害的发生。因此,“决策于未知之中”的环境风险规制应运而生。风险规制实质是官僚与专家系统代替人民决定是否接受特定风险的过程,是“指向未来的法律决定”或“法律对于时间的一种处理”,涉及风险评价、信息公开、风险权衡、决策补救方式、利害关系人和公众参与等诸多内容,任何环节出现问题都有可能导致不可逆危害的发生,我国近年出现的如福建省厦门市、广东省茂名市等地 PX 项目群体性事件,即是由政府风险规制判断与公众风险认知间的巨大反差导致的。此时,将私人或公权力机关诉讼作为实施工具的环境司法成为风险环境规制“缺失”的有益补充,通过积极主动制约潜在违法行为,及时降低行政机关被“俘获”的风险,有效监督并督促行政机关积极执法,以弥补公共执法资源的不足。积极能动的环境司法与环境行政的“合作规制”联动路径即具有一定空间与可能,是克服“两个失灵”的有效保证。
二、比较与趋势:我国环境司法能动之定位
(一)司法能动之溯源
我国司法能动起源于西方的司法能动主义(judicial activism),其在西方有两个理论来源,即美国的“宪法司法化”和欧洲的“对传统概念法学的反思”。二者均强调“司法中心性”, 奉行“通过广泛司法推动社会各方面进步”的司法观,法官不应仅依靠先例或成文法导出裁判结果,而应密切关注现实社会发展需要,创造性地通过解释补充法律,并合理运用权力促进公平并保护人的尊严。其中美国是以三权分立的政治体制为根基、以“司法审查”为起点而广泛实施的司法能动主义。在 1803 年“马伯里诉麦迪逊”一案中,首席大法官马歇尔首次提出“司法审查是一种独特的宪法解释”,法院具有解释宪法的最高权威和最终效力,并确立“法院有权宣布一切与宪法违背的法律无效”原则。欧洲则将“法官造法”理念指导下的审判活动演变为一种实用艺术,法官判决是弥补判例法存在滞后性的必然选择和法律实现的重要途径。德国著名学者汉斯 • 普维庭教授指出,法官造法在所有法秩序中都是必要的,其核心在于造法的界限问题,比如法官须通过程序法限制并制约造法行为。我国“能动司法”与司法能动主义具有某些相似性,根本目的都是在司法权的行使限度内使社会福祉最大化,但在内涵、适用主体、适用方式等方面,两者存在根本区别:(1)在内涵上,司法能动主义是“通过司法否决或改变法律”,能动司法则强调“在司法权的限度内,法院通过主动发挥个人或集体能动作用,积极解决社会纠纷和案件”;(2)在适用主体上,司法能动主义是以个体价值和意义为中心,体现的是每个法官对司法裁判理念和方式的选择,能动司法则是法院和法官具有统一性、整体性的司法理念和裁判活动;(3)在适用方式上,司法能动主义鼓励法官在特殊案件中超越先例、推进公共政策生成的“造法”,能动司法却以法律统一适用和统一实施为基础进行司法解释和裁判案例指导。我国能动司法历经“职权主义限缩—当事人主义扩张”诉讼模式变化过程,最早是由最高人民法院原院长王胜俊于2009年提出的,具有服务型司法、主动型司法和高效型司法三个显著特征。在1991年《民事诉讼法》实施前,司法权在相当程度上压制并限缩当事人的基础诉权,各级人民法院遵循“法官拥有广泛诉讼管理权、指挥权和主导权”的职权主义诉讼模式,如法官具有庭前实体审查权和依职权主动调查取证权,并且不受“辩论原则”的严格限制。随着《民事诉讼法》的颁行及审判模式改革的不断推进,当事人主义诉讼模式逐渐取代“当事人说破嘴,法院跑断腿”的职权主义诉讼模式,法官对诉讼过程的职权干预被削弱,当事人诉讼地位得以加强。但作为法律移植型的法治建设国家,我国三十余年来长期秉持“立法中心主义为纲”的思维模式,延伸至司法审判中则出现“重视法条主义的司法审判过程,轻视具体的权利救济和纠纷解决”现象,“完全当事人主义”难以克服司法裁判中实体及程序正义缺失的弊病。由此,能动司法对于适当强化职权主义、鼓励法官进行法律漏洞填补、推动实体和程序规则变更发挥了积极作用,使法院和当事人在一种充分对话和沟通的审判程序中实现裁判公正。
(二)环境司法能动性之表征
当前,环境司法能动是对我国环境法律规则的适当拓展与突破。尽管我国已初步形成与生态文明和绿色发展相适应的生态环境保护法律体系,但由于立法的局限性,立法质量与精细化程度不足,原则性规定较多、法律规定存在重复或冲突、操作性较差,现行环境法律制度难以适应快速转型的经济社会发展需要。因此,司法能动是现阶段环境治理多元主体有效互动、多重利益合理分配目标下的必然选择。当前域内外环境司法能动性具有如下三个表征:
1.环境司法能动形式的多元化
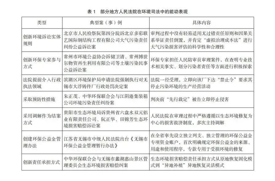
国外环境司法较其他司法领域在能动性上的表现更具积极性和广泛性。布拉德利 • 坎农曾提出法官“运用实质推理、使用实质价值性修辞、通过判决之外的补充意见”等 17 个参数描述司法能动主义的具体形式。各国环境司法能动呈现出多种表现形式和复杂维度:(1)在公共政策形成与立法方面,日本通过司法控制政治继而改变法律使公共利益得到长久的根本性维护。(2)环境案件管辖打破地区分割式传统方式,而代之以水、空气等环境要素自然属性与生态系统特性的跨区域管辖。美国、澳大利亚、新西兰、瑞典、日本、南非、孟加拉国、印度、科威特、肯尼亚等国家均已通过成立环保法院或设立环保法庭的方式实现环境审判灵活与效率的统一,美国“佛蒙特州环境法院”设置特殊程序规则(《佛蒙特环境法院程序规则》)实现环境案件的专门化、专业化审判。(3)在环境司法审判程序与庭审风格方面,法官释明权的行使、先行调解程序的应用、专家辅助人的有效参与等能动实施方式较为广泛,如澳大利亚新南威尔士州的土地与环境法院是由来自上诉、民事及刑事工作三个主要司法管辖区的非专业专家及法官组成的特别法院,新西兰《资源管理法》(New Zealand’s Resource Management Act of 1991)规定环境法院的组成包括具有与环境争端相关领域专业知识(如商业、经济和地方政府事务、规划和资源管理、环境科学、建筑和工程等)的环境专员。较之域外各国,我国环境司法能动主要体现为规则治理中的理性创新,包括法律规则的漏洞补缺和实体及程序规则的适当突破,强调法官在调查取证、诉前禁令、专家参与、举证责任分配、判决执行等方面的主导权和主动权,“个案特征”较为明显(表 1)。如在“北京市人民检察院第四分院诉北京多彩联艺国际钢结构工程有限公司大气污染责任纠纷公益诉讼案”中,北京市第四中级人民法院不仅创新环境诉讼实体规则,明确“虚拟治理成本法”在大气污染损害评估中具体适用方式,并多次采取预防性程序措施,包括案件受理后的“行为保全措施”和案件审理中“禁止生产的预防性裁定”。在“贵阳市生态环境局诉贵州省六盘水双元铝业有限责任公司、阮正华、田锦芳生态环境损害赔偿诉讼案”中,法院不仅在调解书中列明“被污染地块修复的负责单位、具体修复方式、修复启动时限”,而且对判决生效后法院的具体监管职责、监管时效、监管范围加以明确。在“中华环保联合会、贵阳公众环境教育中心与贵阳市乌当区定扒造纸厂水污染责任纠纷案”中,清镇市人民法院在案件审理前采取拍照、取样等证据保全措施,与环保部门协调联动,即时采取措施制止被告及其他纸厂的排污行为,最大限度保障生态修复目标的实现。

2.司法审查在环境司法中呈扩张之势
司法审查在不同国家法律制度环境中具有不同含义。一般来说,司法审查是由国家司法机关对行政机关的法规、规章,以及行政机关相关行政行为的合宪性与合法性作出认定。在传统秩序行政下,行政规制合法性基础被概括为“传送带”模式,即行政权来源于民意机构的立法授权且其行使须遵循正当程序,并受到司法审查的制约。而随着风险社会的来临,环境风险规制已然由政府主导的单向行政命令模式转化为市场、公众“多元参与、协商民主”规制治理。相应地,司法审查的主要目的也不再是防止行政机关对私人自治领域未经授权的侵入,而是确保所有可能受到影响的(公共)利益在行政机关行使法定职权的过程中被公平地代表,实现此目标的重要方式即拓宽公民的起诉资格与司法审查的程序范围。通常情况下,行政诉讼是司法机关实施司法审查、对行政机关具体行政行为进行合法性认定的重要途径,如德国环境案件司法救济主要通过行政诉讼。2002 年,德国《联邦自然保护法》赋予环境团体享有广泛的诉权,可对即将或正在实施的“政府有关自然保护区、国立公园的保护或解除禁止事项的命令”及“联邦政府或州政府可能有损环境的行政许可或政策”提起诉讼。而在日本,针对火力发电站、高速公路等公害事件则采取“事前中止诉讼”的形式。
美国被称为司法审查制度的母国。19 世纪至 20 世纪,美国司法审查范围呈现大幅扩张态势,除法律明令禁止和行政机关正当行使自由裁量权的行为外,一切行政行为都须接受司法审查。在1984 年“谢弗林诉自然资源保护委员会案”(Chevron v. NRDC)后,最高法院不断超越审查边界、抑制环保署裁量权行使灵活性并持续修正谢弗林规则,提出就事论事的“司法最低限度主义”(judicial minimalism),以便为此后法官自由裁量权行使留有较大空间。尽管我国《行政诉讼法》(2017年修正)第 53 条仅允许对“行政行为所依据的国务院部门和地方人民政府及其部门制定的规范性文件”在提起行政诉讼时进行附带性审查,但环境司法审查“触角”却远超上述范畴,具体行政行为及与司法机关行使审查权相关活动均可被称为“司法审查”。最高人民法院原副院长江必新曾强调“注重对环境资源行政规制的司法审查,依法做好权限审查、事实审查、法律适用审查、程序审查和滥用职权审查”;《最高人民法院关于审理环境民事公益诉讼案件适用法律若干问题的解释》(以下简称《环境民事公益诉讼司法解释》)第 26 条对公益诉讼撤诉程序作出规定,其中基于对环境民事公益诉讼原告处分权的限制而赋予法院司法审查权,法院应通过主动的职权干预形式对原告“诉讼请求全部实现”进行合法性审查,以作出是否准予撤诉的决定。
3.检察机关对环境司法能动之强化
与审判机关积极主动的步调相一致,检察机关在环境司法中亦承担着远超“追究刑事责任、提起公诉和实施法律监督”的职责范围。自 20 世纪 60 年代后,为遏制突如其来的环境危机,一些国家和地区的检察机关职能扩张、独立性加强,并被赋予维护环境公共利益的历史使命。巴西《公益诉讼法规定》中明确“检察机关有权在环境民事调查中实施‘庭外调解前置程序’并得以‘行为调整协议’结案”。俄罗斯检察机关与审判机关完全分离,是具有专门监督职能的“护法机关”,联邦检察院检察长有权要求环境行政机关履行一定行为,如进行环境污染和破坏情况的检查、选派专门人员向法院和仲裁法院提起诉讼、向检察院提供环境案件相关的重要材料和证据等。美国检察机关具有对涉及国家利益和社会公众利益的案件直接通过民事或行政诉讼方式进行法律规制的广泛权力,《国家环境政策法》《清洁空气法》均赋予检察机关单独提起公民诉讼权,“私人检察总长”(private attorney general)理论即以此为基础赋予美国公民个人或组织通过私人诉讼的方式保障公私利益的权利。
从世界范围内看,检察机关提起环境行政公益诉讼是我国的独创制度。2015 年,最高人民检察院发布《检察机关提起公益诉讼改革试点方案》,随后我国《行政诉讼法》(2017 年修正)第25 条、2018 年的《最高人民法院、最高人民检察院关于检察公益诉讼案件适用法律若干问题的解释》第 21 条均规定检察院提起环境行政公益诉讼的制度,主要包括“诉前检察建议程序”和“针对行政机关不依法履职的诉讼程序”两个部分。诉前检察建议是针对妨碍检察目的之实现的违法或不当行为,通过具有相对灵活性的书面形式向特定被建议对象提出纠正、处理或改进意见的非强制性检察程序。诉前检察建议作为环境行政公益诉讼前置程序,实质是通过司法审查督促环境行政执法内部救济与自我审查的实现,具有强化诉前协商程序、节约诉讼资源的直接效用。2018 年,全国检察机关共立案办理自然资源和生态环境类案件 59312 件,其中办理诉前程序的案件有 53521 件,经诉前程序行政机关整改率达 97%,在“湖北省黄石市磁湖风景区生态环境保护公益诉讼案”中,检察机关通过诉前检察建议的方式,有效解决因多个行政机关职能交叉、权限不清而产生的执法难题。
由此,检察机关环保督促履行职责不仅是对行政权的“一般监督”、对公安、监狱等部门“司法监督”或“行政执法和刑事司法的衔接”,而且是更具公共意义的,兼具主动性、积极性、能动性的法律监督方式。
三、特殊公益诉讼司法谦抑性之不可或缺
(一)生态环境损害赔偿诉讼本质是特殊的公益诉讼
我国正在试行的生态环境损害赔偿制度赋予审判机关较大的司法裁量权,这对正确理解和发挥环境司法能动提出更高要求,司法谦抑性理所当然地进入人们关注的视野。生态环境损害赔偿诉讼谦抑必要性与制度特色的识别首先需要明确其所救济的利益类型。“生态环境损害”指的是对(生态)环境本身造成损害的法律事实。美国法中用“自然资源损害”(natural resource damage)表达与“生态环境损害”相同的含义。原环境保护部 2014 年发布的《环境损害鉴定评估推荐方法(第Ⅱ版)4.5 条与 2017 年国务院发布的《生态环境损害赔偿制度改革方案》(以下简称《改革方案》)将“环境和生物要素的不利改变”“生态系统功能退化”和“生态系统服务能力的破坏或损伤”作为生态环境损害的识别要素。生态环境损害赔偿不同于“生态补偿”,前者是由违法行为导致的“负外部行为”,而生态补偿是对合法开发利用自然资源行为的物质补偿,是指为平衡公众生态利益,由生态受益者(中央或地方人民政府)向合法利益受损的组织或个人,以财政转移支付等多种形式进行补偿的法律制度。由此,生态环境损害专指由具有可追责性的环境污染和生态破坏行为引起,与人身损害、财产损害并列的生态环境本身的损害,损害后果可能是以环境为介质,对不特定多数人的人身、财产、精神损害,抑或是只有对环境本身的损害,而没有可归属于具体个人的损害。对此,“生态环境损害赔偿诉讼司法解释”第 2 条明确诉讼救济范围,排除“个人人身损害、集体财产损失”等私益救济可能,仅立足于对生态功能价值等生态环境本身的公益救济,这与环境公益诉讼的救济范围有相当程度的契合性。
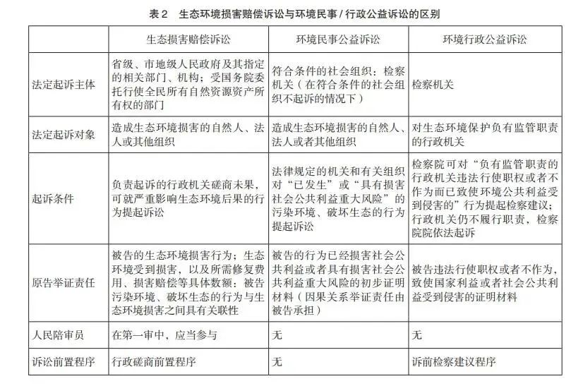
根据《环境民事公益诉讼司法解释》第 18—20 条与《生态损害赔偿司法解释》第 11 条规定,此二类诉讼的诉讼请求通常要求责任人承担停止侵害、排除妨碍、消除危险等《预防性》民事责任及生态修复、直接支付赔偿费用等“事后填补型”民事责任,同时《生态损害赔偿司法解释》第22条对《环境民事公益诉讼司法解释》和《最高人民法院关于审理环境侵权责任纠纷案件适用法律若干问题的解释》(以下简称《环境侵权责任纠纷司法解释》)的参照适用规则予以明确,因此有学者认为生态环境损害赔偿诉讼是一类《特殊的环境民事公益诉讼》,或其实质即环境民事公益诉讼。本文亦认同此观点。生态环境损害赔偿诉讼是政府基于“自然资源国家所有与公共信托环境权益”的二维权利基础构造,对环境公共利益进行维护的特殊民事诉讼形式。不过也应注意到,二类诉讼起诉主体差异性决定了诉讼模式构造的不同利益倾向(表 2)。环境民事公益诉讼原告是符合条件的“对举证存在障碍”的法定社会组织,而生态环境损害赔偿诉讼的起诉主体是公共物品的主要供应者和公共利益的代表、具有国家环境保护义务的强势行政机关,加之其在环境规制活动中丰富的环境案件技术性检验、监测、评估证据材料获取途径,同造成生态环境损害的自然人、法人或者其他组织相比占据了诉讼地位和诉讼能力的相对优势,由此原被告双方的极度不平衡关系被打破。可以说生态环境损害赔偿诉讼起到了对“手段匮乏”的环境监管与环境执法活动的补强作用,它的重要功能即是通过行政机关国家环境保护义务的“递进式履行”与“自我反省”促进公共利益的最大化实现。
以此为基础,生态环境损害赔偿诉讼与环境民事/行政公益诉讼的关系衔接应秉承“生态环境损害赔偿诉讼为先——环境民事/行政公益诉讼为补充”的顺位安排,这在“生态损害赔偿诉讼司法解释”中体现为第 16 至 18 条的规定。换言之,针对同一环境污染或生态破坏行为,生态损害赔偿诉讼与环境民事/行政公益诉讼在同一时间段内被提起,行政机关提起的生态环境损害诉讼具有“先行审理”或“与环境民事公益诉讼合并审理”的资格;当“行政机关所主张之诉求不足以修复与赔偿受损生态环境”或“有证据证明存在前案审理时未发现的损害”时,符合法定条件的环保组织或检察机关才可作为后备力量提起环境民事公益诉讼。如在“山东章丘‘10 • 21’重大非法倾倒危险废物案”中,由于涉及刑事案件的审理,济南市中级人民法院在作出对环境民事公益诉讼“中止审理”裁定后,对山东省环保厅所提起的生态环境损害赔偿诉讼案件进行“先行审理”;而在“江苏德司达公司环境民事公益诉讼案”和“重庆藏金阁公司环境污染责任纠纷案”中,法院基于诉讼标的一致性及节省司法资源等方面的考虑,对先后提起的环境民事公益诉讼和生态环境损害赔偿诉讼作出“合并审理”的决定。根据我国《宪法》(2018 年修订)第 26 条、第 89 条之规定,国务院负有“领导和管理生态文明建设”之职责,环保行政机关亦负有“保护和改善生态环境”之职权,二类诉讼的诉讼顺位安排应符合国家环境保护义务的“危险防御义务”之司法展开,即国家应顺应环境基本国策中对公权力的“以预防并排除环境危险为中心”的要求,将行政活动“追求公益”的行为目的适当扩张至司法领域。其中,在“根本性损害”发生前,检察机关督促行政机关履行相应“预防性职责”,发挥了关键作用:经检察机关发出诉前检察建议后,行政机关积极履行法定职责、进行磋商或提起生态环境损害赔偿诉讼的,环境行政公益诉讼启动程序终止;倘若行政机关仍怠于履行环保职责,经检察机关提起行政公益诉讼后才进行磋商或提起诉讼使检察机关诉讼请求实现的,行政公益诉讼程序中止,待生态环境损害赔偿诉讼审结后,检察院可变更诉讼请求。在“福建省三明市清流县人民检察院诉清流县环保局行政公益诉讼案”中,在诉讼期间清流县环保局对刘某非法处置废物的行为进行行政处罚,而后清流县人民检察院将诉讼请求变更为“确认被告清流县环保局处置危险废物的行为违法”,因此行政机关的纠正违法、提起诉讼行为可不完全阻碍监督检察权的行使,环境行政公益诉讼作为对行政机关的补充性惩罚程序得以继续。

(二)生态环境损害赔偿诉讼司法谦抑性之呈现与适用
司法谦抑是与司法能动相对的概念。司法权是消极被动的权力,因而具有谦抑性。在功能性谦抑中,它要求审判权的启动必须恪守不告不理等基本原则;在结构性谦抑中,司法权不得逾越立法权和行政权行使的法定范围和限度,反对司法权过度扩张。司法谦抑作为司法的固有逻辑,是防止自由裁量过度行使、维护司法权威性的重要法律理念,要求在技术理性的前提下,严格遵守法律的形式正义。法官不得任意行使自由裁量权,并须加重“超越法条司法”的法律论证负担和“判决依据及考量”的具体阐明责任。“司法谦抑主义”源于 19 世纪后半期,社会经济安定对“法律安定性”寄予期许,英国主张把法官裁判视为法律形式论理演绎与概念的机械组合。一方面,司法谦抑秉承德国法教义学“法条主义”路线。按照阿列克西的经典概括,法教义学的基本工作涵盖概念分析、概括整合,并将整合结果适用于司法裁判三个层次。另一方面,司法谦抑体现的是裁判说理层面“最低限度法治”的要求,将价值目标上法的安定性与制度目标上统一融合的法律体系作为基本要素。我国司法谦抑是技术性司法背景下形式法治主义的彰显,比如在道德权利“法律化”过程中,司法应抑制道德权利的泛化;刑事司法基本属性“消极性、被动性、居中裁判、注重倾听”与谦抑原则主张的“最少干涉、保障基本人权”高度契合;在民事审判中,审判权能的限定性、解纷范围的有限性、程序启动的被动性、程序控制的相对性、裁判效力的安定性是司法权克制与宽容的重要外在表现形式。具体到个案司法审判中,司法谦抑要求法官应充分尊重规则的权威,反对超越法律规则框架的“法官造法”和“例外性司法”;即使在疑难案件中,法官仍需遵循法律而非个人的道德判断和国家的政策倾向。
生态环境损害赔偿诉讼司法谦抑性是环境行政权适度扩张至司法领域后,环境司法恪守司法权行使原则与底线、尊重行政权积极行使的体现。一方面,生态环境损害赔偿诉讼只有在穷尽行政救济后才得以启动。各级政府应用尽所有可操纵资源实现填补环境资源损失、恢复生态环境功能等行政机关在生态文明建设上所担负的特殊宪法责任;倘若仍无法实现,政府提起生态环境损害赔偿诉讼方具有合理性。概言之,“立法确立公益,行政执行公益,司法守护公益”。不同于西方三权分立体制,我国是司法机关与行政机关在全国人大权力赋予下的不同职能分工,行政权的本质是管理权,而司法权的本质是判断权。行政机关通过提高行政活动的效率,协调并不断改善行政主体与客体的关系,以维护社会秩序、公共利益和公民的合法权益;而司法监督行政,司法审判是权利救济的最后一道防线。虽然司法权与行政权在法律明确规定情况下可“相互替代”,但在环境公共事务管理问题中,行政权往往具有优先效力,当前政府由国家环境保护义务的履行者异化为环境问题的制造者和加剧者,规范并督促政府对环境公共利益的积极维护应成为环境保护的主要方式。在确保污染者成本内部化的同时,行政机关在“损害补救方案的制定、决定与执行,补救工程验收”等损害治理方面具有专业性和高效性。当行政机关在其权限内无法彻底解决问题、错误或怠于履行其法定职责时,司法机关才可作为行政执法监督的补充或延续,通过私益或公益诉讼的程序介入,从而达到规范权力配置、节约司法资源的法治效果。尤其在行政计划、行政指导、行政合同等行政裁量权行使中,法院应对行政机关法律框架内行为给以相对自由的发挥空间。由于公共行政活动的复杂性、不确定性,行政机关被赋予特定情形下对如何“作为”或“不作为”进行选择的裁量权力。“生态损害赔偿诉讼司法解释”第 1 条中规定“磋商前置”程序设置及“严重影响生态环境后果”法定适用情形意味着生态环境损害赔偿必须首先经过一系列行政执法程序,当行政命令、行政处罚和行政强制手段中的“责令限期采取治理措施、消除污染、修复环境”等矫正违法和填补损害措施无法适用于严重生态损害的情形时,生态损害赔偿才能步入司法轨道,明确了行政权与司法权的权力运行顺位。事实上,行政磋商在 2015 年《生态环境损害赔偿制度改革试点方案》(以下简称《试点方案》)并非行政机关提起索赔诉讼的必经程序,但此后《改革方案》《生态损害赔偿诉讼司法解释》及北京、河南、山东、江西、河北、浙江等地制定省级生态损害赔偿实施方案均遵循“规制行政优先——索赔诉讼兜底”制度设计,体现生态环境损害赔偿诉讼对协商性行政执法的后续补强功能。
另一方面,生态环境损害赔偿诉讼程序运作过程中法院应对行政机关法定职权的行使予以最低限度的保障。据前所述,当案件未达成赔偿协议或因客观原因行政机关无法与被告进行磋商时,行政机关将作为“特殊民事公益诉讼”生态环境损害赔偿诉讼原告提起诉讼,视为“环境公共利益的直接捍卫者”履行环境监管权手段之延续。“生态损害赔偿诉讼司法解释”第 9 条“行政执法证据运用规则”、第 10 条“环境司法鉴定证据运用规则”等均显现出环境行政与环境司法证据衔接的互通性与连贯性,行政机关在证据收集方面覆盖面广、成本低、效率高,专业人员及科学技术等方面的优势得以充分发挥。相较于环境民事公益诉讼,生态环境损害赔偿诉讼当事人双方的诉讼能力与诉讼地位已处于相对平衡的状态,因而在《生态损害赔偿诉讼司法解释》第 22 条“参照适用”中,环境民事公益诉讼中诸多限制被告权利的条款应不再适用。自 2012 年公益诉讼被纳入《民事诉讼法》以后,我国环境民事公益诉讼制度设计基本沿袭传统环境侵权诉讼中“原告弱势、被告强势”的法律预设,2015 年《最高人民法院关于适用〈中华人民共和国民事诉讼法〉的解释》及《环境民事公益诉讼司法解释》更在环境侵权诉讼的原有规定中限缩被告诉讼权利,使得作为拟制主体的原告几乎突破所有依据“正当当事人理论”带来的程序制约而进入一种不受约束的诉讼状态。比如《环境民事公益诉讼司法解释》第 8 条继续适用环境侵权诉讼“举证责任倒置”规则,即原告仅具有损害结果及损害与污染行为之间的关联性的初步证明责任,而被告如无法否定因果关系之存在,即可推定因果关系存在;第 16 条“否定原告自认规则”、第 17 条“限制被告反诉规则”等均违背民事诉讼中当事人地位平等的原则,剥夺被告方在诉讼中自由处分权利的可能性并加大其防御难度,此类条款应不再适用于生态环境损害赔偿诉讼。此外由于行政机关在生态环境损害赔偿诉讼中获取证据的自由度、便捷度、广泛度较强,法院的能动作用也将部分转化,比如《环境民事公益诉讼司法解释》第 14 条“法院主动调查收集证据权”的参照适用应予以适度限制。生态环境损害赔偿诉讼中法官不宜再通过职权干预来平衡双方诉讼能力、举证责任分配等实体利益关系,而应以谨慎、谦抑、中立的态度,注重审查“诉前磋商程序是否符合法律规定”“被告是否获得了应有的程序性权利”“案件可否适用调解”等基本诉讼程序设置,充分尊重行政机关实体性职权之行使。
四、程序理性之风险:生态环境损害赔偿诉讼
司法能动的结构性瓶颈
(一)生态环境损害赔偿诉讼司法能动之呈现与适用
环境司法是一个追求正义的能动性与结果导向的利益平衡性并存与博弈的过程。博弈是在遵循既有规则的前提下追求一定利益最大化,博弈效果则取决于博弈主体的正确决策和行为优化,其中每个主体的决策、行为都可能相互影响乃至相互冲突。生态环境损害赔偿诉讼司法谦抑性关乎司法权行使的限度,而生态损害赔偿责任特殊的防御属性意味着法院无法时刻保持克制谦抑的姿态,当行政机关“风险预防不能”时,法院需要积极主动地实施预防性、填补性措施,此时需要在司法谦抑与能动的博弈中寻求利益、衡量正义。环境保护是行政机关针对风险而面向未来作出的危险防御活动。长期以来,我国环保法的立法与实施方式均由行政机关主导。由于立法者专业环境科学知识的缺乏,其只能通过法律委托行政机关的方式,制定生态环境保护法规及环境质量标准体系等行政管制标准;而实施中行政机关的执行性和主动性在国家环境保护义务的履行中实现较大延展,并不断将预防性理念贯穿至环境行政行为或行政救济的全过程,通过对行政相对人排污或其他有生态破坏可能的行为进行监测与监控,对产生严重影响生态环境后果的行为人课以行政命令、行政处罚、行政强制等法律责任,以求达环境规制法律体系的统一运作。应当看到,虽然生态环境部与自然资源部的组建有利于解决我国过往环境保护体制长期存在的权责不明、多头执法、效率低下等问题,但关乎环保执法绩效的细节性问题远未解决,如行政违法责任远不足以抵消环境违法的收益、财产罚额度过低、行为罚适用极少等,以致出现“守法成本高,违法成本低”“行政处罚执行难”“重行为模式、轻法律后果”等现象,难以实现对“生态环境本身损害”的充分填补与有效救济。为保障环保命令的有效执行和增加企业违法成本,2014 年修订的《环境保护法》中增加“按日连续记罚”制度,但由于其法律性质不明、计罚标准单一,其在实践中使用率极低、适用的违法行为类别较少。
为应对环境风险的不确定性及政府行政监管的缺失,生态损害赔偿诉讼司法能动过程体现出明显的前瞻性,此前瞻性不同于“司法超前”,而是针对环境质量下降或生态破坏状况事前采取预测、分析和防范的司法措施,包括预防性司法救济与责任方式的建构等。基于卢曼和贝克的风险社会理论,风险具有主观和客观的双重面向,而风险预防的程度是综合价值判断的结果。根据《生态损害赔偿司法解释》第 1 条的规定,生态环境损害赔偿诉讼范围相对较窄,仅涵盖“较大、重大、特别重大突发环境事件”和“国家和省级主体功能区规划中划定的重点生态功能区、禁止开发区”内发生的“严重”生态环境影响类案件,前瞻性生态损害赔偿诉讼能够在难以修复或危害范围较广的严重损害结果既定前,积极对环境损害行为或存在环境损害之虞的行为进行事前阻却,调节并平衡包括环境公共利益在内的各方利益关系,因此预防性措施应是生态损害赔偿诉讼的目标。
其中预防性责任承担方式呈现出多样性与私法性,包括停止侵害、排除妨害、消除危险、保全及禁止令等多种民事责任形式。《生态环境损害赔偿诉讼司法解释》第 11 条直接“借用”《民法典》侵权责任编中合理判定污染者承担“停止侵害、排除妨碍、消除危险”等生态损害加剧或环境污染严重扩散前的预防性民事责任承担方式的规定;《环境民事公益诉讼司法解释》第 9 条“法院释明权”的参照适用亦体现了法院的判决既定前的事前防御与不利结果化解功能。在江苏省第一起由省政府单独提起的生态环境损害赔偿诉讼“江苏省人民政府诉安徽海德化工科技有限公司生态环境损害赔偿案”中,二审法院认为“原审法院释明并无不当”,并根据《环境民事公益诉讼司法解释》第 9 条和《最高人民法院关于适用〈中华人民共和国民事诉讼法〉的解释》第 232 条的规定,认可“当原告诉讼请求偏少而不足以保护公共利益时,法院释明变更诉讼请求”的合理性。此外,生态环境损害赔偿诉讼中法院的预防义务还包括行为与证据保全等,根据《环境侵权责任纠纷司法解释》第12 条规定,环境民事私益诉讼与公益诉讼中的预防措施主要为保全措施,《改革方案》中规定“各地人民法院要研究符合生态环境损害赔偿需要的诉前证据保全、先予执行、执行监督等制度”,其中上海、浙江、河北等地均发布相关规则,如上海市在《关于审理政府提起生态环境损害赔偿民事案件的若干意见(试行)》中补充规定“在证据保全过程中,可以邀请相关专业部门、相应领域的技术专家等共同参与”。
域外环境司法能动性与谦抑性的博弈重点体现在气候变化领域。近些年以美国、澳大利亚为代表的气候变化诉讼数量大幅增加。尽管美国政府与科学专家、公众间因缺乏有效的风险沟通程序而争议不断,并且美国环境署屡屡依据各种理由拒绝规制温室气体排放,不过国内各方已通过司法程序展开气候变化问题的利益博弈,法院已成为有关气候变化的法律、政治和社会交锋的“战场”。截至 2014 年 2 月,美国气候变化诉讼已达 635 件,主要包括行政诉讼和民事诉讼两种类型,通常情况下属于普通法侵权行为的类别——在起诉工业污染源的基础上,主张过失、妨害或环境监管行为,认为政府决策制定并未充分考虑气候变化的影响。但侵权索赔诉讼仍面临确立立场、证明因果关系、在多个贡献源之间分摊责任等多个障碍。由于美国拒绝批准《京都议定书》并遵循“国内法与国外法区别对待”的二元论原则,美国气候变化诉讼形成了有别于国际环境法的独特规则与审判模式。如在美国联邦最高法院裁决的第一个气候变化案件“马萨诸塞州诉环保署案”(Massachusetts v. EPA)中,法院认为“原告有权对环保署(Environmental Protection Agency, EPA)拒绝根据《清洁空气法》(Clean Air Act)监管温室气体排放的规则制定请愿书的决定提出疑问”,并首次在环保团体的请愿下对美国联邦政府的环境规制决定进行司法审查,最终法院认可气候变化所带来的危害已得到“充分认识”,责令 EPA 与美国交通部(Department of Transportation, DOT)将两者的有关规范相协调;在“生物多样性中心诉国家公路交通与安全管理局案”(Center for Biological Diversity v. National Highway Traffic and Safety Administration)中,第九巡回上诉法院基于“温室气体排放对气候变化的累积影响”要求该机构重新考虑其轻型卡车的燃油效率标准。相较于气候变化行政诉讼案件的乐观态势,真正获得经济赔偿的民事诉讼案件寥寥无几。在“加州诉通用汽车公司案”(California v. General Motor)中,加州政府以妨害公共利益为由向多家汽车制造商索赔。地方法院驳回了这一索赔要求并认为这是个不可受理的政治问题,“解决这一索赔要求需要作出一项政策决定,将侵犯各政治部门的商业和外交权力,并且在一个完善的法律框架下是不可用的”。类似的案件还有“康涅狄格州诉美国电力公司案”(Connecticut v. American Electric Power Company)等。
由此,美国气候变化角力已从政治领域转至司法抗争,法官需要积极主动地评估案件事实可信度、贯彻规制政策并监督行政权力的正当实施、组织并塑造气候变化诉讼程序,以确保结果的公正与切实可行(表 3)。其中,法院面临的第一个难题即“可诉性”(justiciability),根据美国最高法院的规定,可诉争议“必须明确具体,涉及具有不利法律利益的当事人之间的法律关系……它必须是一种真正的和实质性的争论,并承认其可通过一项具有结论性质的法令获得具体救济”。虽然在不同司法管辖区内可诉性原则具有多样实施框架,但“原告须有起诉资格”和“不得违反权力分立”这两个基本要求是相同的。在澳大利亚,更严格的成本规则旨在阻止气候变化投机性诉讼,并在州管辖范围内政府通过立法限制气候变化侵权救济,因而澳大利亚的气候变化诉讼走上环境/行政法的道路。近期此类案件主要有新南威尔士州 Anvil Hill 案、维多利亚州 Hazelwood 案、昆士兰州联邦法院 Wildlife Whitsunday 案,其中对煤矿和燃煤发电站建设提案所涉及的温室气体排放环评程序提出疑问。相较而言,我国的气候变化立法、行政行为及司法诉讼略显单薄。对此,有学者提出通过“法院职权干预边界前移”的方式,对普通行政行为及行政不作为进行预防性审查,以应对气候变化带来的不确定风险。

(二)生态环境损害赔偿诉讼司法能动之方法模式考量
在环境司法专门化改革进程中,生态环境损害赔偿制度作为其中的关键组成部分将政府环境保护使命发挥至最大化,并成为执行环保法律、督促企业节能减排、鼓励公众参与环保的重要制度形式。在环境治理向“多中心模式”转型、环境利益分配向弱者倾斜的环境司法改革趋势下,我国生态环境损害赔偿司法能动体现出“实体利益调整型”和“技术(程序)调整型”两种模式(表 4)。前者指法院的能动偏好对环境纠纷主体结构、利益分配和利益关系直接作出调整,由此决定个案或类案实体裁判;后者指以完善环境审判技术、诉讼程序本身及相关程序衔接等技术方面为首要条件,以确保环境法律体系结构完整、框架充实,实现环保法体系的全面顺利运作。如“实体利益调整型”能动模式典型案例——1995 年“鸡西市梨树区人民政府诉鸡西市化工局等环境污染赔偿纠纷案”中,最高人民法院根据 1991 年《民事诉讼法》第 108 条的规定,在法律文本缺漏时,运用经验推理的形式将原告主体资格作扩大解释,最终作出“梨树区人民政府有权作为原告提起民事诉讼”的复函。

生态环境损害赔偿诉讼存在利益冲突的必然性。随着社会从同质性利益结构向多样性利益结构变迁,基于传统视角下权力和身份为主宰的利益分配格局分化,逐渐形成不同利益群体和组织形式。生态环境损害赔偿诉讼中蕴含着“法院—政府—企业—公众”与环境公共利益间事实与价值的错综复杂关系,仅依靠传统“三段论”逻辑推理是远远不够的。对此,有学者提出在生态环境损害赔偿诉讼中法官可以运用法律经济学的“成本效益分析方法”内化外部性,以经济方法分析改善资源配置类型和主体权力交易所需的代价和可能得到的利益,通过降低社会及司法活动成本、提高经济效率对生态环境资源利用不合理的开发利用行为造成的损害进行责任分配。美国对环境问题的处理常使用环境成本效益分析(Environmental Cost-benefit Analysis,CBA)方法,通过对政策和项目进行经济评估以改善所提供的环境服务,或对不利环境影响项目采取行动。美国环境保护署(EPA)自 20 世纪 80 年代起发布以成本效益测量和可替代方案审查为重要内容的多部环保行政法规,包括《燃煤、燃油发电机组有毒大气物质排放标准》(2011 年)在内的以改善大气质量为基本目标或首要目标的法规所产生的收益占 EPA 十年间出台法规总收益的 98% ~ 99%,EPA 大气办公室发布的 27 项法规(独立发布 24 项,联合交通部发布 3 项),十年间带来的效益为 1950 亿~ 8996 亿美元,成本为 464 亿~ 620 亿美元,效益成本比大于 4 ∶ 1。相应地,美国法院对成本效益分析方法亦采取“先抑后扬”的态度。与 1980 年“铅工业协会有限公司诉环保局案”中对《清洁空气法》第 109 节的态度截然相反,在 2001 年“Whitman v. American Trucking Associations”案中,法院通过肯定环保局实施风险规制的必要性和行使裁量权的可能性,对成本效益分析在制定法中的缺失予以充分弥补。
当前我国已有少数环境案件初步适用成本效益分析方法,如法院在“泰州 1.6 亿元污染环境案”和“北京市人民检察院第四分院诉北京多彩联艺国际钢结构工程有限公司大气污染责任纠纷公益诉讼案”中均肯定虚拟治理成本法在“治理修复费用难以准确估算时”的适用情形。虽然《环境损害鉴定评估推荐方法(第Ⅱ版)》第 A2.3 条已简单阐述“虚拟成本治理法”的内涵,司法实践中利用“虚拟治理成本 = 单位治理成本 × 污染物排放量 × 环境功能区敏感系数”进行公式计算,但由于我国缺乏将自然资源保护币值化的司法经验,而生态损害赔偿责任的承担不仅包括“已经到来具体危险的抵抗”,还包括“对环境有危险性行为的预防”和“对未来美好环境采取预先的保护措施”。以虚拟成本治理法为代表的成本效益分析方法却忽视了功利和效率以外的道德因素、社会公平与正义等其他层面的意义,计算过程与结论分析的客观中立性不足,因此只能在有限度的、谨慎的情况下适用。加之生态环境损害的瞬息万变和损害价值的难以估算,生态损害数额、范围、利益属性、责任归属等都可能因规则的创新性、政策性和不确定性而在裁判时产生巨大偏差,仅具有有限理性的法官难以在法律解释的过程中进行整体性、明确性及事实统一的法律适用。一个完整的司法证明过程通常包括证据获取、证据筛选、证据鉴别、证据推理、法律拟制五个环节,其中证据获取、证据鉴别和证据推理环节可在一定程度上被看作法官凭借经验、技术收集与处理信息的对于揭示案件真相至关重要的自然过程。环境司法中证据获取和证据鉴别均可以得到行政机关、司法鉴定机构及相关领域专家的科学性引导和支持,但证据推理仍考验法官个人的经验判断和灵感直觉,所以法官在利益衡量过程中强调谦抑性并以“中国特色案例指导制度”为重要参考依据将是其进行实体裁判的最优选。
相较于生态环境损害赔偿诉讼“实体利益调整型”能动模式的局限性,“技术(程序)调整型”却可充分发挥法官积极主动创造性,同时亦能有效约束并抑制法官运用经验或法理想象力的主观恣意。如果“实体利益调整型”主要涉及实体层面法院、行政机关及被提起诉讼当事人之间利益和作用分担,那么“技术(程序)调整型”则主要通过法官在个案中主动完善生态损害赔偿诉讼程序及相关联程序设置、法院与行政机关程序联动等“程序能动”方式,间接调整当事人利益关系以达实质公平正义。“程序能动”在不健全的生态环境损害赔偿制度中有极为特殊的广泛环境公益保护价值。由于生态环境损害赔偿行政权实施中的“监督强制职责”和对生态环境损害的“及时补救程序”能够使受损环境恢复至初始形态,加之“政府作为责任强制主体”的生态环境损害赔偿制度是“多中心”型国家环境治理体系的应有之义,诉讼过程对实体利益分配的过度干预易导致“司法权越界”之嫌。生态环境损害赔偿诉讼是我国环境司法的新事物,无论是制度设计抑或司法实践尚处于实验期,并且其程序运作非常冗杂且极具风险性,如技术性环境损害鉴定评估程序即横跨行政与司法两个阶段,它作为诉前证据的合法性、真实有效性、完整性及其在司法程序中如何适用、适用界限、被告人如何进行质证均无法律明文规定,而纵观《生态损害赔偿司法解释》,生态环境损害赔偿大部分程序性规定须“参照适用”,其诉讼程序特殊性与独特性难以彰显。所以相较于一般公益诉讼,生态环境损害赔偿诉讼尤其需要保障被告基本的程序性诉讼权利,通过法官对程序链条全面化和极致化完善,弥补具体法律规定的欠缺,实现行政机关与司法机关间非诉与诉讼程序的无缝对接,最终实现生态损害赔偿司法程序正义。程序正义最初源于英美法系,强调裁判过程与程序的公正性,在 1853 年“Dimes v. Proprietors of Grand Junction Canal”及 1924 年“Rex v. Sussex Justices”案中,宣称司法活动应遵照“自然正义原则”与公开固定程序下推进的“程序正义原则”。罗尔斯在《正义论》中将程序正义分为纯粹的程序正义、完全的程序正义以及不完全的程序正义三种类型,并依据正义理论将程序正义看作评价制度正义的最基本甚至是唯一的标准。程序正义是实体正义的前提和基础要件,在实现程序正义的前提下追求“特定案件、特定处理”的实体正义,不仅有利于个案正义的实现,更是环境公共利益维护的应有之义。诉讼程序本身应有自我矫正和自我调节功能,既体现在实体事实确认中的审查过滤、对抗辨析功能,还体现在程序制裁和权利救济功能。但生态环境损害赔偿诉讼的“程序自治”远未达到适当弥补实体规则、促进环境司法公正主观性和客观性相统一的程度。因此我国环境司法未来可借助诉讼框架与结构中的“程序能动”以寻求实体公正与程序公正之间的相对平衡关系。
(三)“程序理性”之实践缺口
在传统环境法实施框架下,法院的谦抑中立性难以承担生态环境损害填补和风险防御的重任。司法裁判的谦抑性意味着,法院在很多情形下只能依据法条规定“就事论事”,缺乏要求规制机构创设体系化、有序的规制规则的能力,并且环境案件具有高度专业化和技术化特质,“以结果为导向”的实体利益衡量模式难以适应生态环境损害的不确定性和环境利益复杂多元性的司法能动需求。但法官对于环境风险、技术信息的预测、解读和判断并不比公众具有更为优越的知识资本,法官在裁判过程中需要高度依赖行政机关就环境信息所做的专业判断。在信息不对称的前提下,“程序能动”需要法官在环境法律框架内适当积极地对预防性、修复性及相关衔接性程序予以拓展适用,以彰显环境司法的终局性、权威性和公信力。当前,我国生态环境损害赔偿诉讼存在以下几个方面的程序理性缺失。
1.生态环境损害赔偿诉讼协商性程序适用规则不清晰
环境司法中的协商性程序是当事人诉权的拓展和延伸,也是协商民主理念下多元共治、合作对话的现代型纠纷解决方式的重要体现,协商性程序强调公民以对话、协商为中心主动参与国家政治生活的重要性,尊重当事人的程序主体性,体现程序自由价值。当前生态环境损害赔偿诉讼协商性程序主要包括司法解释明确规定的诉前行政磋商程序及法律未明确规定的环境司法诉讼调解程序。行政磋商属于具有司法属性的协商行政的范畴,是指行政机关在行使行政权时放弃传统行政处罚、行政代履行等约束性规制手段,通过行政性合意的达成消除双方的冲突与分歧,促使相对人在形式平等的状态下及时履行义务。相比较而言,诉讼调解是我国司法模式特有的产物,根据《民事诉讼法》(2017 年修订)第 9 条的规定,法院调解应本着“自愿”和“合法”双重原则,在双方当事人平等充分对话的基础上进行,这与行政磋商在参与形式上有共通性。尽管《环境民事公益诉讼司法解释》第 25 条认可调解作为一种结案方式,但生态环境损害赔偿诉讼中调解是否可以适用以及如何适用仍存在较大争议,并且由于《环境民事公益诉讼司法解释》的效力位阶和定位问题还存在着规则模糊,实践中出现“生态环境损害赔偿磋商失败后提起生态环境损害赔偿诉讼适用调解结案”和“生态环境损害赔偿磋商失败后转而提起环境民事公益诉讼适用调解结案”的情形。比如“绍兴市生态文明促进会诉新昌县某胶囊有限公司、吕某和新昌县某轴承有限公司水污染责任纠纷公益诉讼案”是由于行政磋商不成,案件转入环境民事公益诉讼程序后,法院适用诉中调解程序并以调解书形式结案;而“贵阳市生态环境局诉贵州省六盘水双元铝业有限责任公司、阮正华、田锦芳生态环境损害赔偿诉讼案”“山东省环保厅诉山东金城重油化工有限公司、山东宏聚新能源有限公司土壤污染责任纠纷案”及“汀溪水库饮用水水源保护区交通事故导致水污染事故索赔案”却是在磋商失败后,行政机关直接提起生态环境损害赔偿诉讼并适用诉中调解结案。以上两种情况延伸出多个不明确的程序衔接点,如生态环境损害赔偿磋商与环境民事公益诉讼调解的适用顺序问题、诉前调解能否适用于生态环境损害赔偿案件等。
2.环保诉讼禁令实施程序呈现地方“各自为政”态势
环保诉讼禁令的实质即“环境司法提前介入程序”,通过向法院提出申请的方式,被侵害人可通过“不利后果扩散前”的民事救济权利,事先避免个人财产或其他权利受到难以弥补的损害。禁令具有紧急性、临时性和即执性的特点。一般来说,法院签发禁令后会立即执行,这种立即执行性能够在不利结果发生或扩散前起到临时性强制措施的作用。2012 年 8 月,贵阳市中级人民法院制定《贵阳市中级人民法院环境保护审判庭清镇市人民法院环境保护法庭环保司法诉前禁令试行办法》,创设环境侵权案件诉前禁令制度,在传统财产和证据保全外增加“行为保全”,并以行政机关或公众主动申请为启动条件。早在 2008 年,无锡市人大制定的《无锡市水环境保护条例》第 60 条“法院诉前强制措施裁定权”即展现环保诉讼禁令的雏形。以此为基础,无锡市中级人民法院于 2009年制定《关于规范环保行政行为职能机关申请人民法院对污染环境、破坏生态资源等违法行为采取强制措施案件审查程序的指导意见》,并将诉讼禁令逐步应用于环境行政审判领域,明确具体的审查标准及适用程序,包括行政执法机关为申请主体、适用于行政非诉审查案件等内容。目前我国环境保护法律体系中并无诉讼禁令的相关规定,实践中的具体实施规则均散见于上述各地方的规范性文件中,存在着程序启动方式不明确、适用范围不统一、审查标准参差不齐等多重问题。在“万州市环保局诉万州保杰废油回收有限公司环境民事公益诉讼案环境保护令案”中,法院创新采用“环境保护令”这种最高人民法院诉讼文书样式中并不存在的文书样式和标题,同时案件裁定中适用“被告违法生产经营”的“违法性”司法审查标准;而在其他保全裁定案件中审查标准却变更为更加严苛的“侵权性”标准,只要行为人具备“在风险分析基础上继续进行损害行为”的可能性,法院就有权事前裁定诉讼禁令。诉讼禁令程序设计的终极目标在于通过司法提前介入环境行政(比如司法审查)的方式,实现环境司法的预防性效果,及时避免难以弥补的损失的发生或扩大而采取的措施。
但就当前生态损害赔偿诉讼中禁令制度的实施效果看,仅体现出环境司法权“能动超限”并企图“代替”甚至“僭越”行政权,没有充分彰显司法审查对于行政执法的诉前监督协助及环境司法的程序预防功能。
3.环境损害司法鉴定之中立性与证据能力不足
环境损害司法鉴定是法官审判程序事实认知活动的延伸,司法鉴定机构及机构专家的客观中立性与司法鉴定活动的质量、环境司法的公正和效率密切相关。2015 年,最高人民法院、最高人民检察院和司法部发布《关于将环境损害司法鉴定纳入统一登记管理范围的通知》,明确环境损害司法鉴定的适用领域、鉴定机构和鉴定人的审核登记规定及监督管理措施,并确定由原环境保护部会同司法部建立鉴定机构和评审专家库。环境损害司法鉴定与环境损害评估是属性不同的两个概念,环境损害司法鉴定不仅包含鉴定人运用环境科学技术或专门知识对环境诉讼涉及的专门性问题进行鉴别判断并提供鉴定意见的活动,还需鉴定人对生态环境损害的后果进行数据统计量化评估并给出确切值。因此它是贯穿整个诉讼过程、确定法院具体审理内容与案件事实确认、责任分配的关键依据。根据《生态损害赔偿司法解释》第 6 条和第 10 条的规定,原告行政机关有权诉前委托具备环境司法鉴定资质的鉴定机构出具鉴定意见并可作为事实认定依据。而在实践中,原环境保护部在 2014 年和2016 年先后推荐的 29 家环境损害鉴定评估机构及国内部分地方司法行政管理部门在各自管辖范围内批准的 58 家具有环境资质的司法鉴定机构均具“公权力属性”,因此生态环境损害赔偿诉讼中行政机关出具的鉴定意见作为证据的真实有效性饱受质疑。同时其专业性和技术性过强,我国专家证人的制度也不完备,导致被告难以推翻鉴定结论和环境损害评估报告,被告质证过程与“申请重新鉴定权”亦难得以保障。根据《民事诉讼法》第 79 条和《民事诉讼证据规则》第 28 条的规定,“当事人有权质证并申请重新鉴定”。但据统计,在 2015 年 45 例环境公益诉讼案件中,没有一则案例显示被告人在环境公益诉讼中提出对环境损害赔偿数值进行重新鉴定的请求。而在“山东省生态环境厅诉山东金诚重油化工有限公司、山东弘聚新能源有限公司生态环境损害赔偿诉讼案”,法院在省级行政机关提起诉讼的前提下,仍依职权另行聘请三位咨询专家参加庭审并出具“损害赔偿责任分担的专家咨询意见”,更进一步加大被告对鉴定意见的质证难度,被告在诉讼中享有的平等诉权难以得到有效充分的保障。
五、“程序能动”与“实体谦抑”结合之路径走向
(一)基础实施路径
我国环境司法具有明显的整体性特征,这是生态环境整体保护与统一裁判尺度的必然要求。《生态文明司法保障意见》中提出“构建刑事、民事和行政三大审判之间协同审判机制,充分发挥环境资源审判合力”,即囊括统一审判机构和审判程序在内的“环境司法专门化”改革诉求和方向。2007 年,我国首个环保法庭成立于贵阳清镇市,并率先以打破行政区域限制的管辖方式审理“两湖一库”水资源保护案件。2014 年,最高人民法院正式设立环境资源审判庭。目前我国环保法庭已跳出传统的审理、审判与执行分离机制,呈现包含司法层面的整合,在一个审判组织内实现生态环境的整体保护与环境侵害复杂性、扩散性的共同应对,“多元整合主义”成为环境司法的基本立场而存在以下几个问题:(1)在案件管辖方面,各地方法院主要以 “生态环境的自然属性”“集中管辖”“协议方式”实施环境案件的跨区域管辖制度,却以“类案指定管辖”作为分配数量巨大的环境案件的主要方式,违背了指定管辖的本意、程序法定原则及管辖权的基本要求,缺乏明确的法律依据。(2)在诉讼程序方面,环境案件合并审理仅仅是案件类型的简单组合,远未达到环境案件多重法律关系属性所要求的刑事、民事、行政诉讼裁判程序规则的实质整合。如“三审合一”或“四审合一”案件审理顺位规定不全面、当事人陈述次序不清、法院能否主动调查取证及证据的适用问题等。(3)在判决执行方面,环境案件执行程序并无有别于一般行政/刑事/民事案件的特殊制度设计,没有体现案件本身对环境可持续发展与生态修复的重要作用,比如植树造林、净化水质这类替代性执行方案的应用较少。(4)环境司法与环境行政联动界限不明。环境司法的本质属性是被动性、裁判性,环境行政的本质属性是主动性、执行性,因二者本质属性的不同,有时会出现“联而不动、协而不调”“司法权过于强化”或“行政权配合司法权”的情况。
在此背景下,发挥环境司法整体作用,构建“程序能动”与“实体谦抑”功能导向下生态环境损害赔偿诉讼制度,是实现环境司法改革与专门化进程之核心要素。一方面,自《试点方案》发布以来,我国生态环境损害赔偿制度体现出“渐进式”环境法治发展道路,其中“赔偿权利人范围的扩展”“生态环境损害赔偿协议法律强制效力的增强”等突破性的具体制度实施内容,均彰显出我国公权力机关在打击生态破坏与环境污染违法行为方面的坚定信念。另一方面,环境监管执法的现实却不容乐观,经济挂帅、环保理念的缺失、环保部门相对于经济管理部门的弱化、职能不清、权责不明、行政处罚力度不足等问题导致环保行政机关权威难立、执法不畅。有鉴于此,本文认为,有关生态环境损害赔偿案件价值判断、利益衡量等实体问题宜采用谦抑、中立的司法态度,而涉及诉讼程序与结构等相关问题宜采取较为积极、主动的司法态度,在程序设置上尽可能发挥生态环境损害赔偿诉讼的预防性和填补性功能。
1.“实体谦抑”——注重我国特色案例指导制度在环境法领域的应用
我国特色案例指导制度是“统一法律适用尺度、填补法律漏洞”的重要方式,最早于 2005 年最高人民法院发布的《人民法院第二个五年改革纲要(2004—2008)》中提出。2015 年 5 月,最高人民法院出台的《〈关于案例指导工作的规定〉实施细则》对相关适用标准与适用程序规则加以明确,截至 2019 年 1 月,最高人民法院共发布 20 批 106 件指导性案例,最高人民检察院共发布 13 批 51件指导性案例。指导性案例具有准法律渊源地位并可参考作为“裁决案件理由”与“司法适用标准”,各级人民法院认为不应参考的可在裁判文书的说明部分中阐释理由,这类似于德国司法制度的“案例背离报告制度”。近年来,随着环境司法专门化与环境公益诉讼制度的完善,生态环境案件指导性案例得以被重视。比如最高人民法院指导案例 75 号“中国生物多样性保护与绿色发展基金会诉宁夏瑞泰科技股份有限公司环境污染公益诉讼案”,在明确“绿发会是否具有起诉资格”的原告法定身份认定方面具有积极作用;最高人民检察院 2017 年发布的第八批指导性案例中包括五起环保领域案件,在“福建省清流县人民检察院诉县环保局不依法履行职责案”中确认人民检察院“提出诉前检察建议后继续跟进”的督促依法行政职责。与之相比,目前最高司法机关发布的典型案例数量和覆盖范围却远超指导性案例。自 2014 年 6 月以来,最高人民法院先后发布 15 批 135 个环境资源典型案例,其中生态环境损害赔偿诉讼典型案例共 6 个(表 5)。尽管典型案例也为证据运用价值权衡、举证责任分担等实体性法律问题提供参考依据,但其对下级法院的约束力远不如指导性案例,“下级法院在审理与典型案例诉因相同或案情相似的案件时是否必须参照典型案例”“原告或被告是否可援引典型案例作为质证与辩护理由”“法官拒绝援引时是否需要说明理由”等并未有明确规定。综上,有必要在环境司法中确认典型案例的适用方式和规则,并强化指导性案例作为环境司法实体利益衡量重要依据的绝对意义。由于当前我国法官缺乏审理专门环境案件的经验,所以在遴选生态环境指导性案例和典型案例时,应注重涉及“涉及民事/刑事/行政等多重法律关系时证明责任的分配与转化”“环境利益与经济利益衡平”“举证责任倒置规则的适用”“ 因果关系的认定和污染损失大小的衡量问题”等涉及当事人切身环境利益的关键争议点,构建符合我国环境司法整体思路的特色案例指导制度。

2.“程序能动”——注重以程序为取向之司法审查
法院对生态环境损害赔偿磋商协议的司法确认即法院审查磋商协议是否有效的程序规定,其本质是法院对行政机关契约行为的司法审查,审查后协议将被赋予强制执行效力。由于环境规制具有高度技术性和利益多元性的特点,法院对磋商协议进行司法审查应尽量尊重行政机关实体性裁量权和规制选择。磋商协议的性质属于“行政契约”范畴,行政主体具有对行政契约履行的监督权、单方面解除优益权及对当事人不履行或不当履行合同的制裁权。鉴于磋商协议涉及损害赔偿责任多少、不同当事人间责任分配方式、生态修复启动时间、修复期限、修复效果评估标准等行政裁量所涉领域,需要行政主体根据法律规范所设定的范围和限度,按照专业化理解对相关事实作出判断和利益分配,此时法院应给与行政机关一定自由裁量空间并对磋商协议的司法确认进行以程序为取向的司法审查。值得注意的是,要把程序性问题与实体性问题区分开来。美国司法审查中“行政程序的强化”使司法机关对实体性问题行政裁量保持克制谦抑的姿态。1946 年,美国《联邦行政程序法》中通过“行政决定前通知利害关系人”“举行听证会”“告知当事人权利”等正当程序性规范督促行政机关合理行使权力,只要行政机关做到“程序无瑕疵”,无论事实裁定还是行政决定,司法机关在审查时一般都会予以尊重。由于在某些生态环境损害赔偿案件中,法院不具备行政机关所具有的专业知识和经验,又缺乏明确的法律规定以衡量行政裁量权,过度规范行政裁量权将对行政效能产生消极影响,由此法院对磋商协议实体内容的司法审查应保持谦抑、克制的态度。法院对程序性问题进行审查,一般有“对作出行政行为的程序”和“对判断过程”进行审查两种方法。此时,法院并不介入实质的权利义务分配决定,但借由程序的要求(例如行政机关是否在磋商过程中赋予当事人充分表达的自由)进行审查,在程序面上强化了司法的功能。如此,法院在“行政机关的风险衡量优势”与“行政机关有限的裁量权力”间寻求平衡,确保行政机关严格遵守法律、避免恣意裁量。3.生态环境损害赔偿诉讼与环境行政执法联动中加强预防性程序之适用。
环境司法与环境行政联动模式能够有效克服环境行政执法中长期存在的条块化分割式部门主义及“政府失灵”的弊端,特别是在生态环境损害赔偿案件中,环境司法之“协助”能够在法定权限内合理平衡行政机关与被告一方的不平等法律关系,加之相对一致的程式化运作模式的运用,将进一步增强公众对环境行政机关及时、有效、公正地解决案件的信心。二者联动的具体内容主要包括“法院受理案件后环境行政执法的启动制度”“法院和行政机关的证据材料共享制度”“生态环境损害修复结果的行政机关协助审查制度”“司法建议推动环境行政执法制度”等。其中,非强制性的环境司法建议对“强化行政权积极行使”起到重要作用,其适用在近些年呈现出明显递增趋势。2008 年,云南省昆明市人民政府曾出台《关于建立环境保护执法协调机制的实施意见》,包括“环境保护执法联络员制度”“环境公益诉讼证据支持制度”“环境行政处罚案件司法执行制度”等,但其实质仍表现为国家行政权与司法权之间的外在形式组合。为改善联动的“形式窘境”,应特别加强二者合作规制中预防性程序的适用,并明确环境诉讼禁令制度的法律地位、具体适用内容及运作程序。在美国环境司法实践中,环境诉讼禁令兼具“临时保全手段”和“及时救济措施”的双重身份,环境案件中采取禁令结案的案件数量远超未使用禁令的案件数量。日本民法虽未明文规定禁令制度,但为实现“防止公害于未然”环境保护诉讼目标并应对日趋严重的环境公害案件,禁令请求已普遍成为环境污染受害者的重要诉求,法院对此进行实质审查并作出司法裁决,具有代表性的相关判例包括大阪空港公害诉讼与国道 43 号线公害诉讼、名古屋新干线诉讼以及厚木基地、横田基地噪音禁令诉讼等。日本国立景观诉讼案中将环境公共利益权作为与物权、人格权并行的保全制度的权利来源。禁令制度最直接和最有效的作用是对正在发生的严重违法行为或者侵权行为进行即时干预和纠正,在最坏的生态环境损害结果发生前使失常的秩序恢复到常态,避免造成或者扩大损失。我国民事诉讼法律中目前还没有建立完整的禁令制度,在属性方面禁令制度体现为《民事诉讼法》(2017 年修订)第 100 条“行为保全”的若干要求,但环境诉讼禁令是否完全适用上述内容,其制度体系和规定还存在不完善和不健全的情况。因此,在生态环境损害赔偿诉讼司法能动程序构建中,应明确环境诉讼禁令诉前程序的法律地位,并规定环境诉讼禁令的适用条件和范围、申请方式与要求、审查标准和发布标准、中止发布的具体规则等。
(二)拓展实施路径
在实施程序上,法院积极主动性的发挥离不开具体翔实程序规则的适用。比如涉及生态环境损害赔偿诉讼与环境民事公益诉讼共通性的“既判力扩张与已决事实免证效力规则”,人民法院在受理同一污染环境或生态破坏行为提起的此二类诉讼后,在环境公益诉讼案中止审理期间,如生态环境损害赔偿诉讼已决事实同环境民事公益诉讼中的待证事实属同一事实且前后诉程序类型相当的前提下,法院对后诉事实可直接认定,并就后诉中未被前案涵盖的诉讼请求依法作出裁判。同时两诉当事人特别是原告方当事人之间可共享彼此所有的证据。就法院而言,其在一诉中依职权主动调查收集的证据,在该证据“不损害社会公共利益”且“已经当事人质证且被法院作为裁判依据”的前提下,同样可在另一诉中加以使用。此外,相关程序规则应包括但不限于:
1.协调发挥生态环境损害赔偿磋商与环境司法诉讼调解之制度合力
生态环境损害赔偿磋商与环境司法诉讼调解均属“有效参与、充分对话”式协商性诉讼程序的范畴,但二者在属性和适用方式上具有本质区别。生态环境损害赔偿磋商的实质是“不平等主体间的行政协商”,即行政机关在执法过程中放弃传统的命令或直接强制执行,而采用商谈、说服、诱导、劝诫等合作性、平等性与对话性方法,诉讼调解本质则是民事纠纷的解决方式,与法院对抗式庭审模式相比,调解是在当事人地位相对平等、自愿的基础上,通过双方直接交流与对话促进各方的妥协与利益认同,增进彼此理解以达到某种程度的共赢。由此,生态环境损害赔偿磋商属于诉前强制性程序,在磋商过程中赔偿权利人行政机关始终占主导地位,赔偿义务人需要密切配合权利人进行磋商;而司法调解在民事案件中既可以由当事人申请也可以由法院依职权启动,与司法判决相比更能体现出法的灵活性、高效、低成本、彻底性等价值。由此可见,在适用位序上,具有行政属性的生态环境损害赔偿磋商相较于诉讼调解更具优先性;在适用范围上,环境司法诉讼调解则可同时适用于生态环境损害赔偿诉讼和环境民事公益诉讼。一方面,此两类诉讼均具民事属性,在调解时均须遵守双方当事人平等和自愿的原则;另一方面,两类诉讼原告均是代表环境公共利益的当事人而非案件的直接利害关系人,原告均享有“有限”的实体利益处分权和调解程序决定权。如在调解的启动时间方面,由于生态环境损害具有累积性、间接性和潜伏性,往往需要时间积聚和累变才能发挥作用,而案件本身因果关系复杂,损害结果多元,只有在查清事实的基础上进行调解才能在根本上保护环境公益。综上,在生态环境损害赔偿诉讼和环境民事公益诉讼中,调解应是在法庭调查阶段经过举证质证程序后启动的诉中调解。事实上在涉及公害的案件中适用调解 ( 或诉讼和解 ) 已成为诸多国家的制度选择,如德国在 20 世纪 60 年代开始逐渐确立了环境团体公益诉讼制度,虽然性质上属行政诉讼,但在审理案件时仍可由接受过调解训练的法官主持诉讼调解。以此为基础,通过生态环境损害赔偿诉讼诉中调解(或环境民事公益诉讼诉中调解)弥补生态环境损害赔偿磋商“实质平等”不足,同时法院应对磋商或调解后的生态环境修复效果进行定期监测、监控与评估,使前置性的磋商程序与后续诉中调解程序的衔接发挥保护环境公益的实效性“共治”效果。
2.重视专家的诉讼参与
专家参与是提供专业化、技术化智力支持的过程性参与。从本质上说,生态环境损害赔偿诉讼是“不同知识汇集、交锋、选取并得以运用的过程”。相较于传统的环境私益诉讼和公益诉讼,生态环境损害赔偿诉讼基于原告的特殊性和其本身的预防性特质更有利于环境正义及公众环境利益的大范围实现,此时专家理性在解决环境案件的专业性、多样性和复杂性方面发挥着无可比拟的作用,并且专家独立性能够在一定程度上弥补环境损害司法鉴定机构和人员的中立性不足等问题。一方面,环保专家可就审判实践中所涉及的污染物性质、生态环境遭受损害的范围和程度、因果关系作用原理、污染治理成本、防止损害扩大及修复生态环境的措施等专业性问题,向合议庭发表同环境损害司法鉴定有出入的认定和参考依据;另一方面,环保专家可独立对案件事实、技术证明等相关问题开展社会调查或实地调研,在特定情形下甚至会推翻决定性证据认定的案件事实。目前,我国专家参与的主要类别为咨询专家、专家证人和专家陪审员,相较于前二者,专家陪审员对法官裁判与案件走向产生最直接且根本的影响。虽然专家陪审员的核心任务是协助法官对专业性问题进行认定或驳斥,但其是合法的法律运用者和裁判者,拥有最终裁决权。而专家证人则是具有专业知识、了解案件情况但与案件无直接利害关系的特殊证人。专家证人在英美法系国家法律中是一个与普通证人相对应的概念,根据英国 1999 年《民事诉讼规则》第 35 章第 2 条之规定,“专家证人”是指为法院诉讼程序目的实现发表意见或提供技术证据的专家。在“山东省生态环境厅诉山东金诚重油化工有限公司、山东弘聚新能源有限公司生态环境损害赔偿诉讼案”中,法院同时结合咨询专家和专家证人参与模式,使当事人的证据能力得以充分利用。当前我国《民事诉讼法》(2021 年修正)及相关环境诉讼规范性文件中并无专家参与的详细规定,相关规则体现于地方性法律文件中。比如《湖北省生态环境损害赔偿制度改革实施方案》中规定环境资源专家应尽可能作为人民陪审员参与案件全程审理。所以未来我国立法中应明确专家参与的地位作用及适用情形、专家的选任方式、法院依职权请求专家出庭的条件等具体规则,法院在规则适用中也应尽可能扩大专家参与的适用范围,充分保障当事人诉权,并加强案件事实调查的专业性、科学性和真实性。
3.加强多样化“生态修复性”之司法运用
不同于传统的“填补性”环境司法,生态修复性司法模式涵盖着风险预防与生态伦理基础的价值考量,并具有两个重要特色:其一,责任承担方式的多样性。生态修复范围从森林、水流、矿产等领域,逐步向海域、滩涂、大气等领域拓展,并探索包括行为罚、生态修复责任、替代恢复补偿等在内的与刑事制裁、民事赔偿、生态补偿有机衔接的环境修复责任种类。2017 年,福建省发布的《生态司法保护状况绿皮书》中显示其已形成“多层修复、立体保护”的生态修复新模式,全省法院适用“补种复绿”案件 199 件共 240 人,发出“补植令”“管护令”“抚育令”等 175 份,责令涉林刑事被告人补种、管护林木面积约 4402 亩,放养鱼苗 516.11 万尾治理水域污染 , 将“重惩罚更重修复”的无害正义理念融入生态环境损害赔偿制度中。其二,修复模式的多样性,包括政府运行、法院运行和第三方市场运行三种模式。其中,第三方市场运行模式最能体现生态环境修复的公益属性,主要指由独立第三方负责生态环境损害赔偿款的管理并通过订立协议、招投标等市场方式委托市场主体对被破坏的生态环境进行修复,而法院负责整个修复程序的“全过程监督”。但是,目前我国生态修复性司法存在法律依据不足和规则体系不完善现状,在实践中存在“异地补植”一刀切现象、缺乏统一的生态修复资金管理制度、法院对于修复责任的落实追踪和验收程序不完善等问题,由此,生态修复性司法亟须生态损害后的主动性司法,在司法权限度内将第三方市场主体纳入其中并规范专项资金管理制度,最终实现多元主体共同参与的生态修复模式。